首页 政务公开 政务服务 互动交流 专题专栏 党建工作
您当前的位置: 首页>政务公开>法定主动公开内容>其他法定信息 > 通知公告
[ 索引号 ] 11500000MB0W8117XN/2026-00035 [ 发文字号 ]
[ 主题分类 ] 国内贸易(含供销) [ 体裁分类 ] 其他公文
[ 发布机构 ] 市商务委
[ 成文日期 ] 2026-01-23 [ 发布日期 ] 2026-01-23
[ 索引号 ] 11500000MB0W8117XN/2026-00035
[ 发文字号 ]
[ 主题分类 ] 国内贸易(含供销)
[ 体裁分类 ] 其他公文
[ 发布机构 ] 市商务委
[ 发布日期 ] 2026-01-23
[ 成文日期 ] 2026-01-23

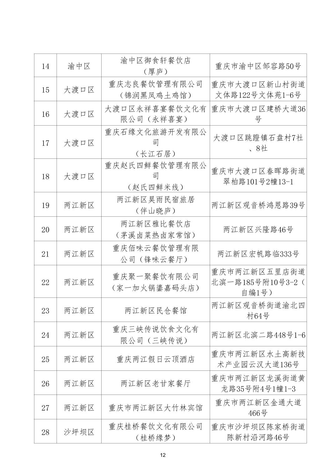
关于2025年重庆美食“渝味360碗”体验店、示范店、旗舰店、美食街区培育名单的公示


扫一扫在手机打开当前页

重庆市商务委员会微信公众号

重庆市商务委员会官方头条号

政务新媒体

商务投诉热线

重庆市商务委办公室

重庆市商务委行政服务大厅

公平竞争审查投诉热线

热线电话

以旧换新热线电话

您访问的链接即将离开
“重庆市商务委员会”门户网站
是否继续?
继续访问 取消