1月17日,重庆市五届人大五次会议开幕,2万余字的政府工作报告回顾过去一年工作、部署今年工作重点,信息量大、“含金量”高。
过去的一年,全市疫情防控成果持续巩固,经济发展保持良好态势,社会大局保持和谐稳定,如期打赢脱贫攻坚战、全面建成小康社会,较好地完成了各项目标任务。
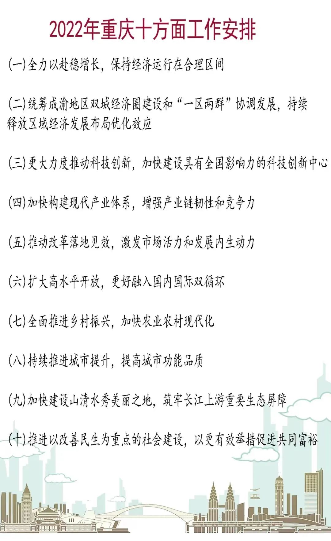
“全力以赴稳增长”“更大力度推动科技创新”“加快构建现代产业体系”“推进以改善民生为重点的社会建设”……政府工作报告从10个方面对今年的工作进行了安排,从众多“热词”梳理中,我们可以看到重庆在战略上更加主动地谋划、在战术上更加精准地执行,统筹全局与一域、当下与长远,制定了下一步工作的“任务书”和“施工图”。

稳增长:给人以信心
原声:重庆经济和全国一样,面临需求收缩、供给冲击、预期转弱三重压力,必须把稳增长放在更加突出的位置,切实稳住经济基本盘。
今年10个方面的工作安排,“稳增长”排在首位。“稳字当头、稳中求进” “稳定经济大盘、稳住社会大局”、做好“六稳”工作……关于“稳”的一系列表述,成为政府工作报告中的“热词”,体现了“稳增长”的重大意义。
如何全力以赴稳增长?政府工作报告提出3条路径:积极扩大有效投资、促进消费升级扩容、激发市场主体活力。其中,又有一些“热词”值得高度关注:
稳投资,重庆尤其强调投资的“有效”和“质量”:抓好项目储备,抓好资金保障;对基础设施投资,要深入实施抓项目稳投资专项行动,要放量并形成更多工作实物量;对工业投资,要提质、增效……从中可以看出,重庆稳投资重在有效性,要求抓出效果、形成“实物量”。
对消费升级扩容,政府工作报告提出要培育品质消费、激发县乡消费、培育新型消费、优化消费环境,分不同领域、在不同层面对消费的“升级”和“扩容”进行了细化,可以看出重庆通过抓消费稳增长的思路清晰、层次分明,立足实际、措施得力。
对激发市场主体活力,政府工作报告明确指出“市场主体是经济的力量载体”。“力量”一词,凸显重庆对市场主体的高度重视和强烈期望。此项工作中,“构建更优产业生态”排在首位,“生态”一词,反映出重庆抓这项工作重在营造“重商、亲商、安商”的良好氛围,要花大力气、下绣花功夫。同时,“推动大中小企业协同发展”“加大助企纾困力度”“实施精准帮扶”等表述,有利于各个市场主体轻装上阵、加快发展,让各类企业增强了信心、感受到温暖。

▲1月11日,西部(重庆)科学城种质创制大科学中心,科研人员正在观察组培苗。龙帆 摄/视觉重庆
强创新:3个“一流”显力度
原声:科技创新是调结构、转方式的根本之策,要坚持创新在现代化建设全局中的核心地位,围绕“四个面向”,争取国家战略科技力量布局,强化科技创新支撑作用,以创新赢得主动、赢得优势、赢得未来。
“创新”是引领重庆发展的重要抓手、根本之策。重庆提出,将以更大力度推进科技创新,加快建设具有全国影响力的科技创新中心。
发展是第一要务,创新是第一动力。科技创新如何体现出“更大力度”?今年,重庆将在建设一流创新平台、培育一流创新主体、营造一流创新生态上下更大功夫。3个“一流”,尽显力度。
以建设一流创新平台为例,重庆明确要高水平建设西部(重庆)科学城,高标准打造两江协同创新区、高起点创建广阳湾智创生态城,高质量推进各类产业园区发展。
“高水平”“高标准”“高起点”“高质量”等词汇,说明重庆对抓好创新平台工作盯住的是“高”字,要求达到“一流”。
在具体实施上,建设金凤实验室和国家应用数学中心,建成投用中科院重庆汽车软件创新研究平台、分布式雷达验证试验场、北理工重庆创新中心等,开工建设卫星互联网创新中心等项目,提速建设科学会堂、科学公园等功能设施,加快重庆高新区及拓展园建设,支持潼南、涪陵、合川、大足、綦江、铜梁创建国家高新区……从中可以看出,重庆对创新平台的打造,按不同区域、不同项目、分不同阶段进行了科学调度、精准施策,可以预见其实施也将更为有效。
在营造一流创新生态方面,重庆将深化科技体制改革,实行“揭榜挂帅”“赛马”等制度,让有真才实学的科技人员有用武之地;推动科技成果转化,打通创新技术到产业应用的“最后一公里”;强化科技人才集聚,构建“近悦远来”人才生态,让重庆成为各类人才的向往之地、创新之都、圆梦之城……从这些表述可以看到,重庆牢牢抓住“人才”这一关键要素,通过一系列制度创新和扎实举措,让各类人才更好感受到这座城市的诚意、期盼和温暖。

▲重庆金康新能源汽车智能工厂车间。崔力 摄/视觉重庆
抓产业:既前瞻又务实
原声:推动高质量发展,要把重点放在推动产业转型升级上,加快产业基础高级化和产业链现代化,促进经济循环和产业链畅通。
重庆是我国重要的工业重镇,产业体系较为完整、基础较为雄厚。今年的政府工作报告对如何构建现代产业体系、增强产业链韧性和竞争力,花了更为浓墨重彩的笔墨予以阐述。
制造业是重庆立市之本、强市之基。在构建现代产业体系的实施路径中,“提高制造业核心竞争力”排在首位,彰显重庆在“十四五”时期将由“制造大市”迈向“制造强市”的信心和雄心。
围绕国家重要先进制造业中心建设,重庆将在支柱产业提质增效、战略性新兴产业发展壮大、产业链供应链现代化水平提升等方面进行主动谋划、精准实施。政府工作报告中,按汽车、电子、装备制造、医药、材料、消费品等产业进行了层次分明的安排,甚至还细化到了具体的企业和项目:
比如汽车产业,要加快推进长安、金康、吉利、理想等高端新能源整车项目建设生产,推进长安汽车软件园、国家氢能动力质量监督检验中心等项目建设,加快建设国家级车联网先导区等。再如电子产业,要推进华润晶圆制造及先进封装、四联传感器MEMS制造等项目建设。又如在装备制造产业,将加快三一重庆智能装备产业园等项目投产上量……从中可以看到,加速“重庆造”转型升级、迈向价值链中高端,是重庆今年抓好经济工作的重中之重,提升的不仅是制造业的核心竞争力,也将提升重庆的城市竞争力。
再如“大力发展数字经济”,要加快软件产业发展、实施“千家软件企业培育工程”,深化智能制造实施、发展“一链一网一平台”专业型工业互联网,丰富智能化应用场景、建设国家级工业互联网创新展示中心,夯实数字基础设施、建成投用西部数据交易中心……这些举措,注重数字经济同经济社会发展的“深度融合”,注重把数字经济培育成重庆新的增长点,视野开阔、具有前瞻性,举措扎实、可操作性强。
还有“推动现代服务业高质量发展”,促进生产性服务业向专业化和价值链高端延伸、生活性服务业向高品质和多样化升级,实施企业上市“育苗”专项行动,推动巴蜀文化旅游走廊建设,打造长嘉汇、两江国际等高端专业服务集聚区……一系列举措,无不体现出方向精准、目标务实的特点。

▲2021年12月28日,大渡口区沪汉社区,老旧小区变身“花园洋房”。 郑宇 摄/视觉重庆
惠民生:让人更暖心
原声:要坚持以人民为中心的发展思想,大力发展社会事业,持续办好民生实事,着力解决人口“一老一小”、住房“一旧一危”、就业“一生一困”等实际问题,让老百姓的日子越过越红火、一天比一天好。
“千头万绪的事,说到底是千家万户的事。”今年的政府工作报告中,改善民生部分的开头即以这些暖心话语来表述,传递出重庆着力改善民生、促进共同富裕的坚定决心和浓浓的政策暖意。
“民生”一词持续保持高热度。重庆在去年抓好15件重点民生实事、36件重点民生项目的基础上,今年将在疫情防控、就业、社保、教育、健康、文化体育、社会治理等各个方面,千方百计托起老百姓稳稳的幸福。
比如就业,一头连着家庭生计、一头连着经济大势,今年的政府工作报告中明确提出,要落实就业优先政策,解决高校毕业生、农民工、退役军人等重点群体就业问题,“优先”“重点”等词汇,传递出党和政府的关怀与温暖,也体现了政策实施将有更强的针对性和可操作性。
对疫情防控,要“科学精准”;对“用来住、不是用来炒”的住房,要稳地价、稳房价,要解决好新市民、青年人等群体的困难问题;对教育,要巩固和扩大义务教育“双减”成果,创建国家义务教育优质均衡发展区县;对医疗,要强化全方位全周期健康保障……一件件民生实事,不断满足人民对美好生活的向往;一个个民生“热词”,成为重庆这座有温度的城市的鲜明标识。

▲1月2日,工人在渝湘高铁黔江段玉泉村双线特大桥工地施工。杨敏 摄/视觉重庆
提效能:立说立行加油干
原声:在招商引资前线、项目建设一线、攻坚克难火线锻炼干部、识别干部,鼓励创造性干工作,让敢干者有舞台、实干者有平台,让担当者无忧、奋斗者无憾。
近年来,重庆全市上下一天也不耽搁,一刻也不松懈,按下“快进键”、跑出“加速度”,把已决定的事情尽量往前赶,确保各项目标任务落地生根、开花结果。取得这些成绩,离不开3400万重庆人民的顽强拼搏和埋头苦干,每个人都出了力,每个人都了不起。
今天再晚也是早、明天再早也是晚,“致广大而尽精微”是成事之道。今年的政府工作报告中,政府效能建设成为“热词”。效能就是要靠作风吃饭、拿实绩说话。接下来,全市上下要牢记殷殷嘱托、落实中央决策部署,发扬马上就办和钉钉子精神,对作出的决策、部署的工作、定下的事情,都要明确具体时间节点,立说立行、紧盯不放、一抓到底,以高效率赢得高效益、以快节奏换来大发展。
路虽远,行则将至;事虽难,做则必成。在新的征程上,还会面临诸多挑战,但只要我们沿着正确方向,提振精气神、撸起袖子干,在应对挑战中主动作为,在爬坡上坎中砥砺攻坚,用心用情用力把稳增长、强创新、抓产业、惠民生等各项工作落到实处、抓出实效,把工作整巴适、不吹壳子,确保干一件成一件、落实一件销号一件,就能确保完成各项目标任务、推动各项事业迈上新台阶。
让我们一起向前进、一起向未来!